设计模式是人们为软件开发中相同表征的问题,抽象出的可重复利用的解决方案。在某种程度上,设计模式已经代表了一些特定情况的最佳实践,同时也起到了软件工程师之间沟通的“行话”的作用。理解和掌握典型的设计模式,有利于我们提高沟通、设计的效率和质量。
今天我要问你的问题是,谈谈你知道的设计模式?请手动实现单例模式,Spring 等框架中使用了哪些模式?
大致按照模式的应用目标分类,设计模式可以分为创建型模式、结构型模式和行为型模式。
我建议可以在回答时适当地举些例子,更加清晰地说明典型模式到底是什么样子,典型使用场景是怎样的。这里举个 Java 基础类库中的例子供你参考。https://en.wikipedia.org/wiki/Design_Patterns。
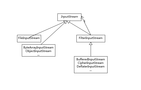
首先,【专栏第 11 讲】刚介绍过 IO 框架,我们知道 InputStream 是一个抽象类,标准类库中提供了 FileInputStream、ByteArrayInputStream 等各种不同的子类,分别从不同角度对 InputStream 进行了功能扩展,这是典型的装饰器模式应用案例。
识别装饰器模式,可以通过识别类设计特征来进行判断,也就是其类构造函数以相同的抽象类或者接口为输入参数。
因为装饰器模式本质上是包装同类型实例,我们对目标对象的调用,往往会通过包装类覆盖过的方法,迂回调用被包装的实例,这就可以很自然地实现增加额外逻辑的目的,也就是所谓的“装饰”。
例如,BufferedInputStream 经过包装,为输入流过程增加缓存,类似这种装饰器还可以多次嵌套,不断地增加不同层次的功能。
public BufferedInputStream(InputStream in)
我在下面的类图里,简单总结了 InputStream 的装饰模式实践。

接下来再看第二个例子。创建型模式尤其是工厂模式,在我们的代码中随处可见,我举个相对不同的 API 设计实践。比如,JDK 最新版本中 HTTP/2 Client API,下面这个创建 HttpRequest 的过程,就是典型的构建器模式(Builder),通常会被实现成fluent 风格的 API,也有人叫它方法链。
HttpRequest request = HttpRequest.newBuilder(new URI(uri))
.header(headerAlice, valueAlice)
.headers(headerBob, value1Bob,
headerCarl, valueCarl,
headerBob, value2Bob)
.GET()
.build();
使用构建器模式,可以比较优雅地解决构建复杂对象的麻烦,这里的“复杂”是指类似需要输入的参数组合较多,如果用构造函数,我们往往需要为每一种可能的输入参数组合实现相应的构造函数,一系列复杂的构造函数会让代码阅读性和可维护性变得很差。
上面的分析也进一步反映了创建型模式的初衷,即,将对象创建过程单独抽象出来,从结构上把对象使用逻辑和创建逻辑相互独立,隐藏对象实例的细节,进而为使用者实现了更加规范、统一的逻辑。
更进一步进行设计模式考察,面试官可能会:
在面试时如果恰好问到你不熟悉的模式,你可以稍微引导一下,比如介绍你在产品中使用了什么自己相对熟悉的模式,试图解决什么问题,它们的优点和缺点等。
下面,我会针对前面两点,结合代码实例进行分析。
我们来实现一个日常非常熟悉的单例设计模式。看起来似乎很简单,那么下面这个样例符合基本需求吗?
public class Singleton {
private static Singleton instance = new Singleton();
public static Singleton getInstance() {
return instance;
}
}
是不是总感觉缺了点什么?原来,Java 会自动为没有明确声明构造函数的类,定义一个 public 的无参数的构造函数,所以上面的例子并不能保证额外的对象不被创建出来,别人完全可以直接“new Singleton()”,那我们应该怎么处理呢?
不错,可以为单例定义一个 private 的构造函数(也有建议声明为枚举,这是有争议的,我个人不建议选择相对复杂的枚举,毕竟日常开发不是学术研究)。这样还有什么改进的余地吗?
【专栏第 10 讲】介绍 ConcurrentHashMap 时,提到过标准类库中很多地方使用懒加载(lazy-load),改善初始内存开销,单例同样适用,下面是修正后的改进版本。
public class Singleton {
private static Singleton instance;
private Singleton() {
}
public static Singleton getInstance() {
if (instance == null) {
instance = new Singleton();
}
return instance;
}
}
这个实现在单线程环境不存在问题,但是如果处于并发场景,就需要考虑线程安全,最熟悉的就莫过于“双检锁”,其要点在于:
public class Singleton {
private static volatile Singleton singleton = null;
private Singleton() {
}
public static Singleton getSingleton() {
if (singleton == null) { // 尽量避免重复进入同步块
synchronized (Singleton.class) { // 同步.class,意味着对同步类方法调用
if (singleton == null) {
singleton = new Singleton();
}
}
}
return singleton;
}
}
在这段代码中,争论较多的是 volatile 修饰静态变量,当 Singleton 类本身有多个成员变量时,需要保证初始化过程完成后,才能被 get 到。
在现代 Java 中,内存排序模型(JMM)已经非常完善,通过 volatile 的 write 或者 read,能保证所谓的 happen-before,也就是避免常被提到的指令重排。换句话说,构造对象的 store 指令能够被保证一定在 volatile read 之前。
当然,也有一些人推荐利用内部类持有静态对象的方式实现,其理论依据是对象初始化过程中隐含的初始化锁(有兴趣的话你可以参考jls-12.4.2 中对 LC 的说明),这种和前面的双检锁实现都能保证线程安全,不过语法稍显晦涩,未必有特别的优势。
public class Singleton {
private Singleton(){}
public static Singleton getSingleton(){
return Holder.singleton;
}
private static class Holder {
private static Singleton singleton = new Singleton();
}
}
所以,可以看出,即使是看似最简单的单例模式,在增加各种高标准需求之后,同样需要非常多的实现考量。
上面是比较学究的考察,其实实践中未必需要如此复杂,如果我们看 Java 核心类库自己的单例实现,比如java.lang.Runtime,你会发现:
它并没使用复杂的双检锁之类。
静态实例被声明为 final,这是被通常实践忽略的,一定程度保证了实例不被篡改(【专栏第 6 讲】介绍过,反射之类可以绕过私有访问限制),也有有限的保证执行顺序的语义。
private static final Runtime currentRuntime = new Runtime();
private static Version version;
// …
public static Runtime getRuntime() {
return currentRuntime;
}
/** Don't let anyone else instantiate this class */
private Runtime() {}
前面说了不少代码实践,下面一起来简要看看主流开源框架,如 Spring 等如何在 API 设计中使用设计模式。你至少要有个大体的印象,如:
今天,我与你回顾了设计模式的分类和主要类型,并从 Java 核心类库、开源框架等不同角度分析了其采用的模式,并结合单例的不同实现,分析了如何实现符合线程安全等需求的单例,希望可以对你的工程实践有所帮助。另外,我想最后补充的是,设计模式也不是银弹,要避免滥用或者过度设计。
关于设计模式你做到心中有数了吗?你可以思考下,在业务代码中,经常发现大量 XXFacade,外观模式是解决什么问题?适用于什么场景?
请你在留言区写写你对这个问题的思考,我会选出经过认真思考的留言,送给你一份学习鼓励金,欢迎你与我一起讨论。
你的朋友是不是也在准备面试呢?你可以“请朋友读”,把今天的题目分享给好友,或许你能帮到他。
© 2019 - 2023 Liangliang Lee. Powered by gin and hexo-theme-book.